三亿(集团)体育科技有限公司官网入口
集团首页
首页
关于我们
三亿简介
组织机构
公司领导
教学环境
团队队伍
博士生导师
硕士生导师
水保系
土地资源管理系
土地整治工程系
沙产业系
实验中心
党政办公室
教学管理办公室
团委
员工工作办公室
教学工作
通知公告
教学动态
科学研究
科研平台
科研项目
科研动态
党建工作
团学工作
教育管理
第二课堂
团日活动
学子风采
招生信息
就业工作
招聘信息
教工之家
下载中心
当前位置:
首页
/ 正文
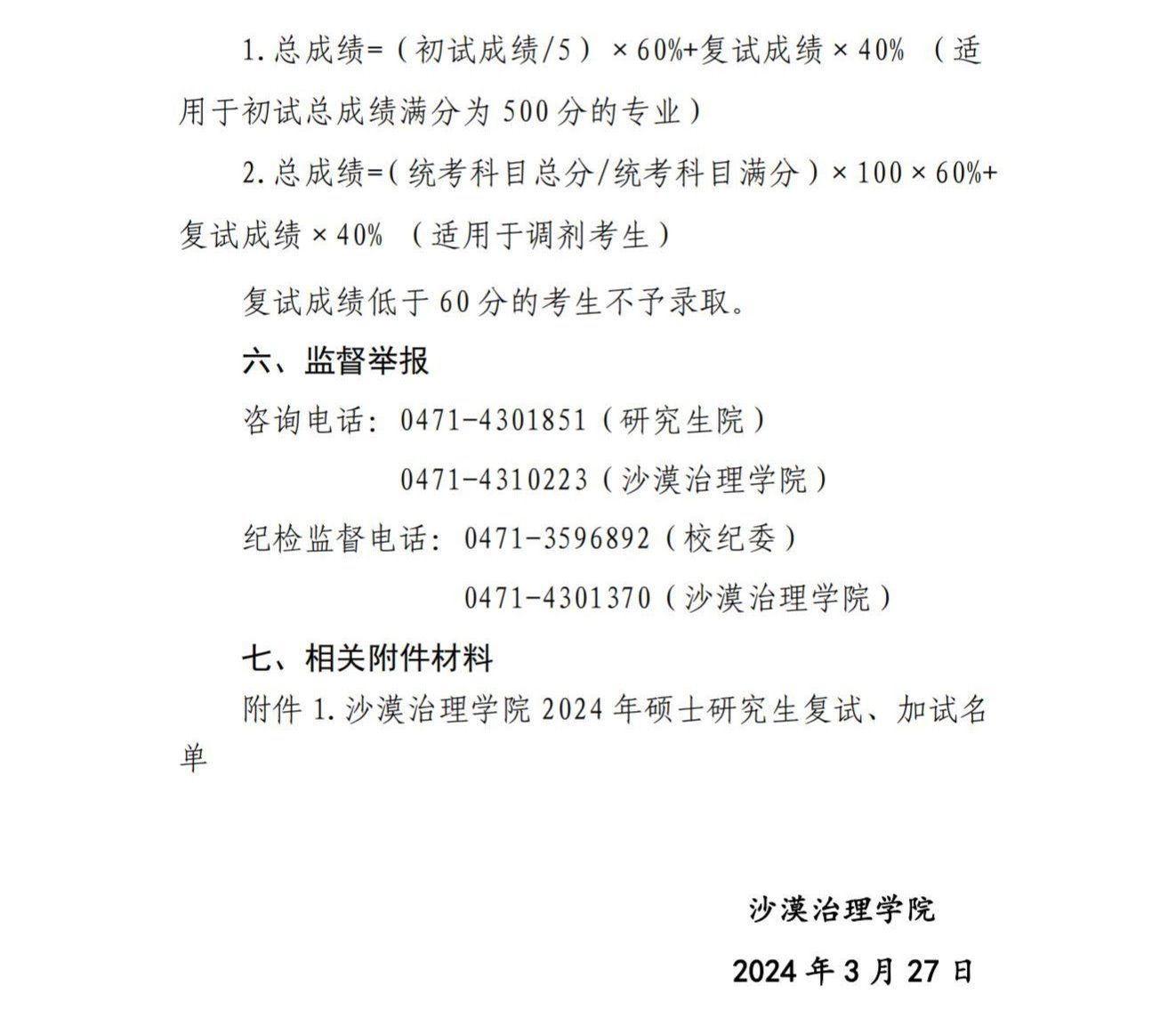
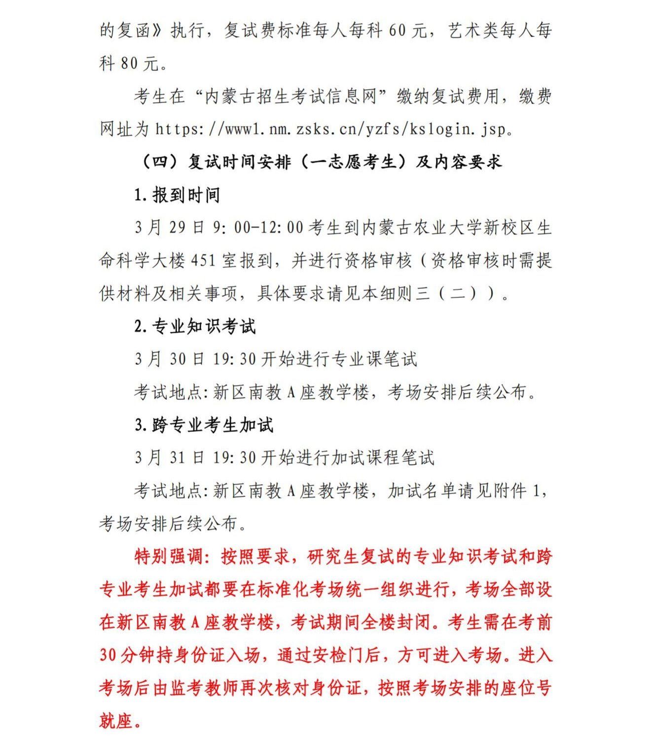
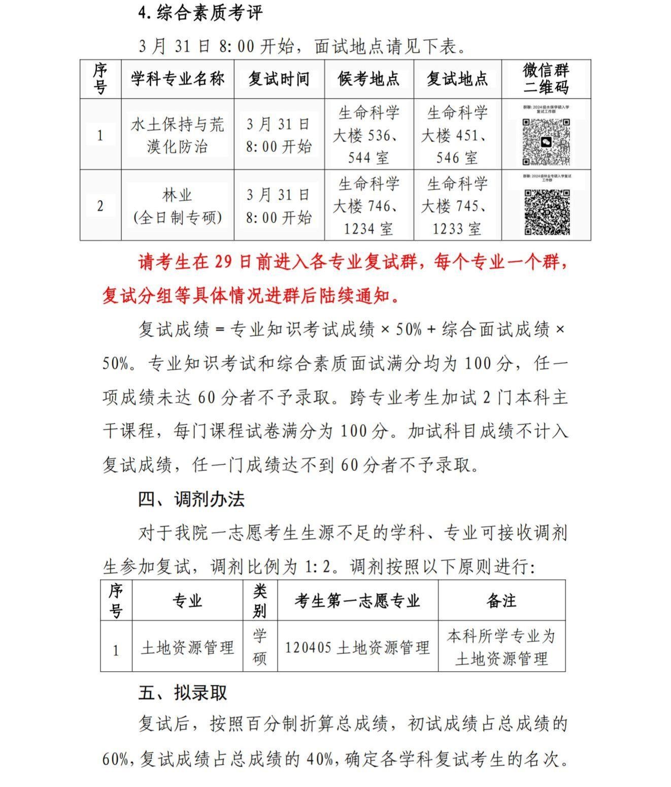
三亿2024年全国硕士研究生招生复试录取工作细则
2024年03月27日 15:37 编辑:侯伟玮 来源:
附件【
附件1.三亿2024年硕士研究生复试、加试名单.pdf
】已下载
次
上一篇:
三亿2024年硕士研究生复试、加试考场安排
下一篇:
三亿体育有限公司考场情况记录表
【关闭】